˳̱Э
佛山市顺德区商标协会欢迎您!今天是:
还不是会员? 请注册
 
商标的注册使用
商标的作用
商标的侵权与维权
关于驰著名商标

当前位置:首 页 > 商标知识 > 商标的注册使用
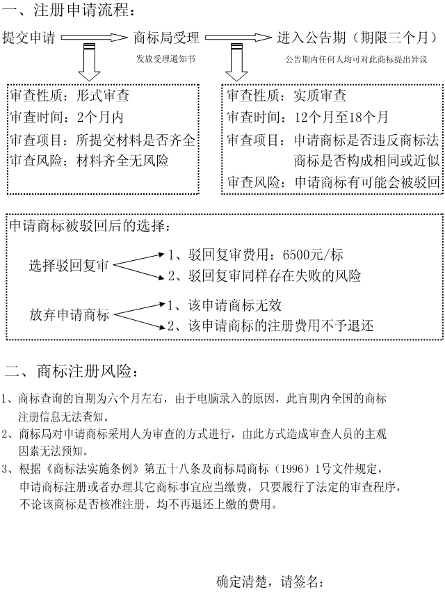
商标申请注册流程和风险告知书
 

国家知识产权局商标局 中国商标网 广东商标网 佛山市顺德区人民政府网 中华商标协会
 
CopyRight © 佛山市顺德区商标协会. All Right Reserved.            粤ICP证:139232331号         技术支持:顺德网站建设 
地址:佛山市顺德区大良街道逢沙村智城路3号8楼     电话:0757-2232 4858 / 2232 4757